1月25日,陕西省发改委印发《关于新能源基地项目延期并网的通知》。根据文件,新能源基地开展以来,各市及相关企业积极办理前期手续,大力推进项目开工建设,部分项目并网,取得了一定进展。但是,仍有部分项目受国家土地林草政策变化影响、冬春施工扬尘等生态风险原因尚未建成投产。考虑到相关项目建设受国家土地林草政策变化等因素的实际影响,同意新能源基地并网时间延期至2024年6月30日。
新能源大基地项目受林草用地影响延期,掀开了光伏用地收紧现状下的冰山一角。
2023年3月,自然资源部办公厅、国家林业和草原局办公室、国家能源局综合司发布《关于支持光伏发电产业发展规范用地管理有关工作的通知》,明确光伏方阵用地不得占用耕地,占用其他农用地的,应根据实际合理控制,节约集约用地,尽量避免对生态和农业生产造成影响。文件下发后,湖北、广西、陕西、山西、贵州等地也陆续出台最新的光伏规范用地管理细则,大都对光伏用地开始采取审慎和收紧的态度。
同年11月,自然资源部办公厅发布关于印发《乡村振兴用地政策指南(2023年)》的通知,提出光伏方阵用地不得改变地表形态,以第三次全国国土调查及后续开展的年度国土变更调查成果为底版,依法依规进行管理。光伏方阵用地实行用地备案,不需按非农建设用地审批。
不得不说,近年来,光伏用地政策变化频繁,要如何才能更好规避其带来的风险?
国际能源网/光伏头条(PV-2005)统计了近年来国家以及各地出台的光伏用地相关政策,共计76条。其中,国家层面政策16条。地方层面政策60条,包括安徽、福建、甘肃、广东肇庆市、广西、贵州、海南、海南临高县、海南澄迈县、河北、河南、湖北、吉林、江苏、江苏泰州姜堰区、江西、辽宁、内蒙古、内蒙古阿拉善盟、宁夏、宁夏中卫市、山东、山西、山西阳泉市、陕西、天津、西藏、新疆、云南、浙江、重庆31地。
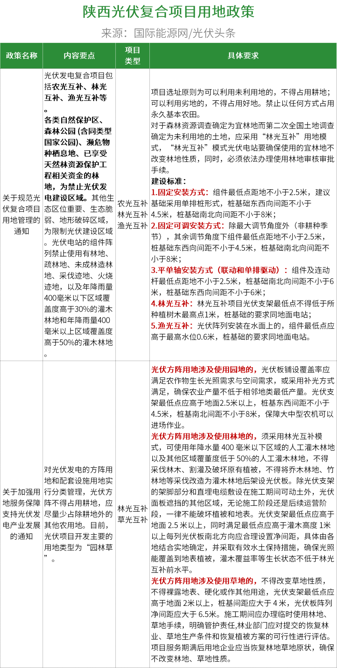
近年来,安徽、福建、广东肇庆市、广西、贵州、海南、海南临高县、海南澄迈县、河北、河南、湖北、江苏、辽宁、内蒙古、内蒙古阿拉善盟、宁夏、山东、山西、山西阳泉市、陕西、天津、西藏、新疆、云南、浙江、重庆、吉林27地出台光伏复合项目用地相关政策。
值得注意的是,海南澄迈县发文明确,鉴于澄迈县林地资源紧张,光伏方阵用地一般不得占用林地,因特殊情况确需占用林地的,需按规定办理使用林地审核审批手续,并落实林地占补平衡。利用依法承包的鱼塘、滩涂、海洋和其他水域建设光伏项目应采用“渔光互补”模式,光伏电站、风力发电等项目不得在河道、湖泊、水库内建设。
山西发文,光伏发电项目用地包括光伏方阵用地(含光伏面板、采用直埋电缆敷设方式的集电线路等用地)和配套设施用地(含变电站及运行管理中心、集电线路、场内外道路等用地),根据用地性质实行分类管理。新建、扩建光伏发电项目,一律不得占用永久基本农田、基本草原、I级保护林地。
湖北发文,光伏发电项目要严格落实土地耕作方案,占用耕地未种植的,其项目不得并入国家电网。已安装光伏组件但两年内未能并网发电的光伏方阵,由项目所在地发改(能源)主管部门、自然资源部门责令及时拆除光伏方阵设施,恢复土地耕作条件;未按规定恢复土地耕作条件的,将项目投资主体纳入失信主体名单,组织实施联合惩戒。
此外,内蒙古、宁夏中卫市、山东、河北、江西、江苏、江苏泰州姜堰区、甘肃、山西、贵州10地出台了光伏用地相关政策。
其中,内蒙古发文,光伏发电项目征占用草原按照《自然资源部办公厅国家林业和草原局办公室国家能源局综合司关于支持光伏发电产业发展规范用地管理有关工作的通知》(自然资办发〔2023〕12号)和《国家林业和草原局办公室关于支持光伏发电产业发展规范使用草原有关工作的通知》(办草字〔2023〕126号)规定执行。

国家出台
16条光伏用地相关政策
27地出台
光伏复合项目用地政策




























10地出台
光伏用地相关政策
